About These Models
These schematics were designed using a combination of digital simulation software such as Fritzing and Kicad. I have used these for breadboard prototyping, and manual schematic drawing. Components include resistors, capacitors, 555 timers, microcontrollers, various sensors, and much more. Each model was tested for functionality before being documented.
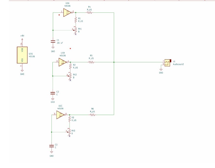
Schematic 1 Details
This schematic demonstrates a basic oscillator circuit. Components include resistors, capacitors, and a 555 timer IC.
Purpose: Generates audio signals for testing sound modules.
Schematic 2 Details
This schematic shows a motion-triggered music player circuit using a PIR sensor and microcontroller.
Purpose: Automates playback when motion is detected.
Schematic 3 Details
This schematic represents a simple LED matrix driver using shift registers.
Purpose: Controls multiple LEDs efficiently with fewer GPIO pins.
Schematic 4 Details
Details about Schematic 4 will go here.
Schematic 5 Details
Details about Schematic 5 will go here.
Lm386 Amplifier Stripboard
Details about Schematic 6 will go here.
Schematic 7 Details
Details about Schematic 7 will go here.
Schematic 8 Details
Details about Schematic 8 will go here.
Schematic 9 Details
Details about Schematic 9 will go here.